| 索 引 号: | 000014349/2025-1128481 | 成文日期: | 2025-08-07 |
| 文 号: | 花府办发〔2025〕15号 | 发布时间: | 2025-08-07 12:25 |
| 发布机构: | 花溪区人民政府办公室 | 是否有效: | 是 |
| 内容概述: | 区委宣传部、区公安分局、区发改局、区应急管理局、区财政局、区工信局、区交通局、区农业农村局、区商务投促局、区市场监管局、区审计局、区统计局,各乡(镇)人民政府、街道办事处,区农发公司: 《花溪区... | ||
区委宣传部、区公安分局、区发改局、区应急管理局、区财政局、区工信局、区交通局、区农业农村局、区商务投促局、区市场监管局、区审计局、区统计局,各乡(镇)人民政府、街道办事处,区农发公司:
《花溪区粮食应急预案》已经区政府研究同意,现印发给你们,请结合实际,认真抓好贯彻落实。
2025年8月7日
花溪区粮食应急预案
1 总则
1.1 编制目的
建立健全花溪区粮食(含食用油,下同)保障供给机制,保证发生突发事件及其他特殊情况时粮食的有效供给,确保花溪区粮食安全,维护社会和谐稳定。
1.2 编制依据
《中华人民共和国突发事件应对法》《中华人民共和国价格法》《粮食流通管理条例》《国家粮食应急预案》《贵州省突发事件总体应急预案》《贵州省粮食应急预案》《贵阳贵安粮食应急预案》等有关法律法规和规范性文件。
1.3 工作原则
(1)坚持统一指挥、统筹分工合作。坚持区政府统一领导和指挥全区突发事件粮食应急保障工作,同时立即报告上一级政府。各部门采取应急措施稳定市场,密切配合确保突发事件粮食应急供应。
(2)坚持分级负责、落实主体责任。扛起粮食应急保障的政治责任,完善统一高效、响应迅速的粮食应急保障体系,提高应急组织协调和快速响应能力。
(3)坚持科学监测,聚焦补齐短板。切实加强对花溪区粮油市场跟踪监测和分析预判,提前做好应对准备,防患于未然。
1.4 适用范围
花溪片区和经开片区内因各类突发公共事件或者其他原因引起粮食市场异常波动,出现粮食库存急剧下降、粮食价格大幅上涨等粮食应急状态的防范应对和应急处置。
本预案主要监测粮食品种为:大米、面粉、食用植物油。
1.5 应急状态分级
根据《贵州省粮食应急预案》《贵阳贵安粮食应急预案》,依据出现粮食应急状态的范围、价格波动的幅度以及造成影响的程度等因素,将粮食应急状态由高到低分为特急状态(一级)、紧急状态(二级)、紧张状态(三级)、一般状态(四级)四个级别。分别用红色、橙色、黄色、蓝色标示。
1.5.1 四级:市场粮食供应出现波动、粮食价格一周内上涨20%以上,或其他因素导致部分消费者开始争购粮食并出现了一些不稳定现象。
1.5.2 三级:市场粮食供应连续10天处于紧张状态,粮食价格一周内上涨30%,或其他因素导致消费者争购粮食并出现不稳定现象。
1.5.3 二级:粮食供应处于非常紧张状态,粮食价格一周内上涨50%以上,其他需要按照紧急状态进行应急处置的状况。
1.5.4 一级:市场粮食供应极度紧张,粮食价格一周内上涨80%,其他需要按照特急状态进行应急处置的状况。或其他因素导致抢购现象严重,部分地区出现粮食脱销,消费者十分恐慌。
2 组织体系及职责
2.1 指挥机构
2.1.1 花溪区粮食应急指挥部
发生粮食应急状态时,区人民政府成立粮食应急指挥部(以下简称指挥部)。指挥长由区政府分管粮食部门的领导担任;副指挥长由政府办联系粮食部门的副主任、区粮食主管部门、区应急管理部门主要领导担任。应急指挥部成员单位主要包括:区委宣传部、区公安分局、区发改局、区应急管理局、区财政局、区工信局、区交通局、区农业农村局、区商务投促局、区市场监管局、区审计局、区统计局、各乡(镇、街道办)、中国农业发展银行贵阳市花溪支行(以下简称区农发行)、花溪区地方储备粮承储企业。应急指挥部的主要职责是:
(1)根据粮食市场形势,判断粮食紧急状态,向区人民政府提出启动应急响应的建议,经批准后组织实施。
(2)向区人民政府及有关部门报告粮食应急状态及处置工作相关情况,根据需要向有关部门通报、向社会公布相关情况。
(3)根据需要向上级部门、当地驻军、武警部队请求支援帮助。
(4)对事件处理评估、总结和完善预案。
(5)落实区政府交办的有关事项。
2.1.2 应急指挥部成员单位职责
(1)区委宣传部:负责做好宣传舆论引导和信息发布工作。
(2)区应急管理局:收集汇总自然灾害灾情信息,组织相关部门会商、评估受灾人员粮食救助需要,制定粮食救助方案,做好救灾粮发放工作,并及时向粮食应急指挥部报告。
(3)区发改局:负责对粮食市场流通管理、粮油副食品价格进行监测预警,掌握全区粮食市场动态,及时向区政府提出预警处置建议;组织实施应急粮食的采购、加工、调运和供应;适时提出动用区级储备粮的意见;协助区应急局及时通报灾情,确定救济对象,组织应急救济粮发放工作。
(4)区公安分局:负责维护社会秩序,防范处置因粮食供应紧张引发群体性治安事件和社会骚乱。
(5)区财政局:负责会同有关部门审核实施粮食应急所需经费,并及时足额拨付到位。
(6)区交通局:负责安排运力保障应急粮食及所需物资等的交通运输。在花溪辖区范围内,对阻碍应急救援的公路,及时组织力量应急抢修,确保道路畅通。
(7)区工信局:根据粮食应急加工需要,支持粮食加工能力建设和扩能技改,提升粮食应急加工能力。并协调供电部门做好用电调度,优先保障粮食应急加工生产用电。
(8)区商务投促局:负责监控辖区商贸企业、超市等粮食经营情况,增加零售市场粮食投放量,配合落实粮食应急供应网点。
(9)区农业农村局:负责粮食生产情况的收集、分析、预测,指导做好粮食生产。对种子生产经营进行监管,确保供应市场的种子质量符合标准。
(10)区市场监管局:组织开展粮食市场价格巡查检查,严厉查处价格违法行为,加大食品安全监管力度。
(11)区审计局:按照指挥部统一安排部署,做好各项应急经费的审计工作。
(12)区统计局:做好粮食生产统计,及时对接上级职能部门,配合做好有关粮食市场供应、销售及价格统计调查。
(13)区农发行:根据粮食应急需要按政策及时提供粮食采购所需资金贷款。
(14)各乡镇(街道):根据区应急粮油供应网络的要求,负责领导、组织和指挥本辖区内的粮食应急工作。区应急预案启动后,按照指挥部的统一部署,完成各项应急任务。
(15)承储企业:负责执行动用地方储备粮的任务及其他指挥部安排的粮食应急工作。
3 监测预警
3.1 风险监测
3.1.1 区发改局对监测及上报信息进行整理和初步分析。当监测到粮油供应可能出现紧张状态时,会同区统计局对事件性质、程度及影响范围做出分析判断,提出建议,并立即向区政府及市级有关部门报告。
3.1.2 信息安全、信息监测与报告全过程必须按照国家有关要求,严格执行信息安全的各项制度和规范。
3.1.3 区发改局对全区粮油信息报送实施监管,结合实际情况对不按要求报送信息的单位进行催报、督报,对造成不良后果的单位和人员按有关规定处理。
3.2 预警发布
依据应急状态出现的可能性,按照紧急程度、发展态势和可能造成的影响程度,预警级别由高到低分为四级:一级、二级、三级和四级,一级为最高级别。
按照《贵阳贵安粮食应急预案》规定,发布一级、二级风险预警,由市级粮食应急指挥部办公室报市政府批准后对外发布。发布三级、四级风险预警,由区粮食应急指挥部报区政府批准后对外发布。
3.3 预警响应
预警信息发布后,应急指挥部办公室应立即组织相关成员单位,认真做好粮食应急状态防范应对工作,全力控制事态苗头发展;做好粮食应急供应准备工作,调集应急粮源,准备好加工设备,应急供应人员进入待命状态;加强监测评估,公布咨询电话,及时准确发布最新相关情况;加强舆情监控,做好舆论引导工作。
根据粮食风险状态发展情况及采取预警响应措施取得的实际效果,适时适当调整预警级别及相关措施。通过研判已不可能发生粮食应急状态,由批准发布风险预警的应急指挥机构宣布解除警报,终止预警期,解除已采取的响应措施。
4 应急保障
4.1 建立粮食预警信息监测
区发改局牵头有关职能部门协同做好市场内外粮食市场行情信息采集、整理、分析、预测,定期向社会公布,出现应急情况及时向区政府提出预警建议。
4.2 建立粮食风险基金
在财政预算中及时足额落实粮食风险基金,在应急情况下掌握和动用。
4.3 建立粮油平价调控机制
根据粮油市场行情,区发改局牵头有关职能部门通过粮油应急网点和各类商超,适时启动粮油投放工作,合理设定粮油品种、价格、投放规模,产生的价差由区级财政据实补贴。
4.4 建立粮食应急保障体系
4.4.1 建立适当成品粮油储备,按照市级下达储备规模足额储备小包装成品粮与成品油。
4.4.2 建立粮油应急供应网络。根据救助需要,建立临时粮食应急供应点。委托大型商场、连锁超市等机构进行应急供应,并结合实际需要,增设广场、属地政府的办公地作为应急销售和发放网点。
4.4.3 建立粮食应急储运系统。根据粮食储备、加工设施、供应网点的布局,科学规划。利用和整合社会资源,完善粮食应急运输体系,确保在应急条件下的粮食运输。
4.4.4 建立通信保障机制。参与粮食应急工作的相关人员,向指挥部提供准确、有效的通信联络方式,有关通信营运商提供通信保障。
4.4.5 按照“合理布点、全面覆盖、平时自营、急时应急”的原则,加强粮食供应网点、应急加工、储运企业等应急网络设施的布局建设,确保应急响应及时、保障有力、形成运转高效的粮食应急供应网络体系。
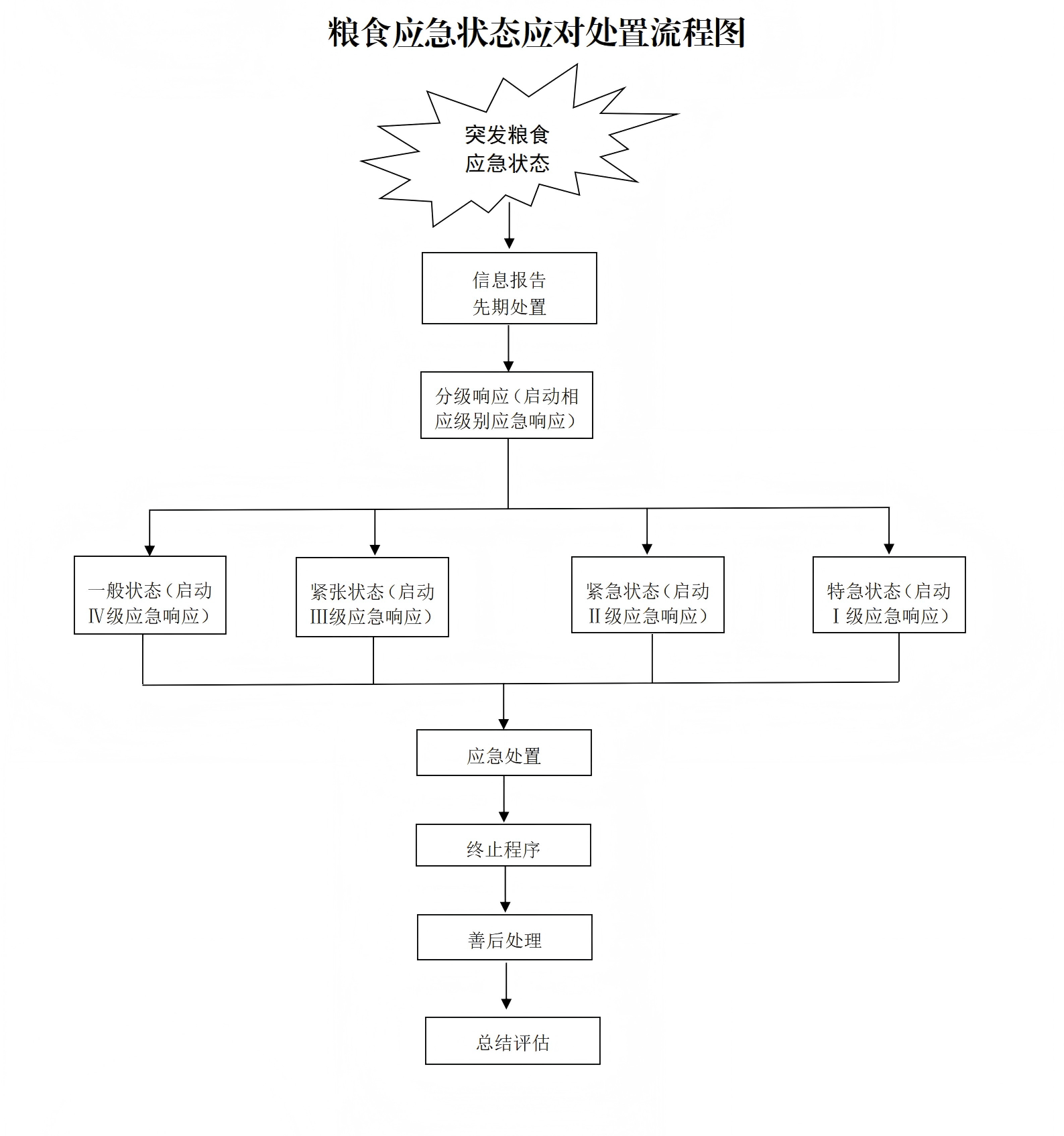
5 应急处置
5.1 应急准备
应急响应启动后,指挥部办公室负责通知相关成员单位及其他需要参加应急处置的部门和单位,按照规定的职责任务,迅速进入应急状态,做好各项应急准备。
5.2 现场应急处置
区粮食应急指挥部领导赶赴事发现场,根据需要组织成立现场应急指挥部及相关工作组。各工作组在现场应急指挥部统一领导指挥下,共同做好相关应急处置工作。工作组及其职责任务主要是:
(1)综合协调组。由区粮食主管部门牵头,区工信局、区公安分局、区财政局、区交通局、区农业农村局、区商务投促局、区应急管理局、区市场监管局等组成,负责落实现场应急指挥部日常管理和综合协调工作;及时收集汇总报告相关情况,向指挥部提出决策建议;组织做好重点地区粮食市场价格监测工作,全面掌握市场动态;协调解决应急处置过程中遇到的相关问题,做好经费、物资等保障工作。
(2)应急供应组。由粮食主管部门牵头,区工信局、区财政局、区交通局、区农业农村局、区商务投促局、区应急管理局、区市场监管局、区农发行、承储企业等组成,负责落实应急粮食的筹措、采购、调配和运输等工作;制定提出应急粮食出库、加工、供应计划,确定应急粮食出库企业、加工企业和供应网点;组织协调应急粮食调拨和供应;对应急粮食的加工、销售及成品粮储备等进行监督检查。
(3)社会维稳组。由区公安分局牵头,区粮食主管部门、区交通局、区商务投促局、区市场监管局等组成,负责粮食应急状态应急处置期间社会秩序维护、粮食调运交通秩序保障工作;依法查处扰乱市场秩序、违法违规交易等行为;严厉查处价格违法案件,打击违法犯罪行为;及时排查化解社会矛盾,妥善应对处置群体性事件,确保群众正常生活秩序,确保社会大局稳定。
(4)宣传报道组。由区委宣传部牵头,区粮食主管部门、区公安分局、区农业农村局、区商务投促局、区应急管理局、区市场监管局等组成,负责粮食应急状态及应急处置工作情况信息发布和新闻报道工作,及时发布相关信息,全面掌握舆情动态,正确引导社会舆论。
(5)善后处置组。由区粮食主管部门牵头,区工信局、区财政局、区审计局、区农业农村局、区应急管理局、区农发行等组成,负责提出应急粮食事后补偿、补充意见,及时补足储备粮库存;做好应急粮食、其他物资开支的清理和清算工作;有针对性地指导和加强相关产能建设,促进粮食安全生产。
6. 应急响应及应急终止
6.1 应急响应
6.1.1 立即进入应急状态,全天24小时监测粮食市场动态,根据需要及时上报市级指挥部。
6.1.2 及时采取应急措施,组织协调有关部门,按照职能分工,做好粮食调配及供应,加强市场监管,维护粮食市场秩序。
6.1.3 迅速执行市级指挥部下达的各项命令。
6.1.4 及时向社会公布有关信息,平息谣传,维护社会公共秩序,保证社会稳定。
6.1.5 当出现应急状态升级时,应及时交由市级指挥部统一指挥。
6.2 当粮食供应进入一般状态时启动蓝色应急响应
应急指挥机构应及时研究采取必要的应急措施,并向市政府报告。
6.3 当出现紧张状态时启动黄色应急响应
6.3.1 启动地方应急供应系统。立即组织加工企业加工粮食,并通过粮油供应网点,投放和供应粮食。
6.3.2 立即组织采购,做好粮食调配。组织当地粮食企业或通过粮食批发市场筹措粮源,并认真做好粮油调配计划,安排好运输等工作。
6.3.3 加强粮食市场监管,依法严厉打击违法经营行为,加强库存监管,维护正常的粮食流通秩序。
6.3.4 加强对粮食市场动态监测,分析原因,科学预测动态走向。
6.3.5 及时组织有关新闻单位进行宣传报道,尽快消除社会不实传闻和消费者恐慌心理。
6.4 当出现紧急状态时启动橙色应急响应
除采取上述措施外,指挥部应采取以下措施:
6.4.1 启动区级储备粮供应市场。首先动用区级储备粮,若区级储备粮不足,则由区政府向市政府申请动用市级储备粮。
6.4.2 动用区级储备粮的程序。区级储备粮的动用由指挥部提出动用计划并报区政府批准实施,同时报市政府备案。
6.5 当出现特急状态时启动红色应急响应
除采取上述措施外,应增加以下措施:
6.5.1 配合市级指挥部实行临时价格干预。根据国家有关法律法规规定,由市发展改革委牵头,按照法定程序实施干预。
6.5.2 配合市级指挥部实行临时市场管制。根据事态发展状况,按照市级指挥部安排,临时关闭粮食市场,并由有关部门依法依规集中征用社会现有粮油资源,统一分配供应。
6.5.3 实行定量供应。根据事态发展和粮源状况,确定定量供应的范围、标准和品种。供应对象持有效身份证件到供应点购买粮油,供应价格按照物价部门核定的标准执行。
6.6 应急终止
粮食应急状态基本消除或得到有效控制后,指挥部向区政府提出终止应急响应建议,经区政府同意后,由指挥部发布终止应急响应。
7 总结评估
粮食应急处置工作结束后,区发改局组织专家组对应急事件的有关数据进行分析测算,并会同区应急局及指挥部其他组成部门对整个应急事件的起因、性质、影响、责任等问题进行调查评估,并向区政府提交评估报告。
8 后期处置
8.1 要及时对应急处理的效果进行评估、总结,对实施应急预案中发现的问题,提出改进措施,进一步完善粮食应急预案。
8.2 已动用的区级储备粮由承储企业在半年时间内按原规模及时补足。
8.3 特急状态解除以后,按照有关程序和权限依法作出解除价格干预和临时关闭粮食市场措施的决定,并及时向社会公告。
8.4 实施预案的各项经费支出由审计部门及时组织审计。
8.5 经审计核定的各项应急经费支出由财政部门及时兑付、结算。
8.6 对有下列表现突出的单位和个人,由指挥部报请区政府给予表彰和奖励:
(1)出色完成应急任务的。
(2)对应急工作提出重大建议,实施效果显著的。
(3)及时提供应急粮食或节约经费开支,成绩显著的。
(4)有其他突出贡献的。
8.7 有下列行为之一的,根据情节轻重和危害后果,对直接责任人及单位主要负责人依照党纪、政纪给予相应的处分,对有关单位予以通报批评;违反法律法规的,由有关行政管理部门予以处罚;构成犯罪的移交司法机关依法追究刑事责任。
(1)不按照本预案规定和指挥部要求实施粮食应急措施的。
(2)违抗指挥部命令,拒不承担应急任务的。
(3)在应急粮食供应时,以假乱真、以次充好或者囤积居奇、哄抬物价、扰乱市场秩序的。
(4)加工企业和销售网点不接受粮食加工和供应任务的,不按指定供应方式或擅自提价的。
(5)贪污、挪用、盗窃应急工作经费或物资的。
(6)应急人员不坚守岗位,玩忽职守的。
(7)对粮食应急工作造成危害的其他行为。
9.附 则
(1)本预案由花溪区发展和改革局负责编制和解释,并根据情况变化、应急处置评估结果及时加以修改和完善。
(2)本预案自发布之日起实施。2022年3月31日印发的《花溪区粮食应急预案》同时废止。
附件:1.粮食应急状态分级标准
2.粮食应急状态应对处置流程图
贵阳市花溪区人民政府办公室
2025年8月7日
附件1
粮食应急状态分级标准
|
一级 |
●出现群众大量集中抢购; ●出现粮食脱销断档; ●粮食价格一周内上涨80%; ●其他需要按照特急状态进行应急处置的状况。 |
|
二级 |
●出现群众大量集中抢购; ●粮食供应连续10天处于非常紧张状态; ●粮食价格一周内上涨50%以上; ●其他需要按照紧急状态进行应急处置的状况。 |
|
三级 |
●主城区出现群众大量抢购; ●粮食供应出现较为紧张状态; ●粮食价格一周内上涨30%; ●其他需要按照紧张状态进行应急处置的状况。 |
|
四级 |
●较大范围或重点城镇出现群众抢购; ●粮食供应出现波动状态; ●粮食价格一周内上涨20%; ●其他需要按照一般状态进行应急处置的状况。 |
附件2
